Solar Power Made Simple with ES Power Limited

At ESPower, we’re helping New Zealanders take control of their power bills with smart, reliable solar setups. Whether you’re looking to retro-fit panels on your current roof, planning a full solar integration for a new build, or wanting to add battery storage to your existing system, we’ve got the expertise to get it sorted.

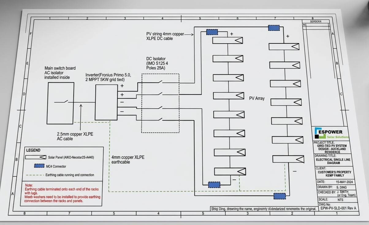
Solar isn't just about sticking panels on a roof; it’s about making sure the whole system—from the inverter to your switchboard—is safe, efficient, and built for the long haul. Our team of registered electricians and inspectors ensures your home’s solar transition is seamless. We don't just install and walk away; we make sure your system is performing exactly as it should, giving you peace of mind and real savings on your monthly lines bill.

What’s gonna happen when you choose ESPOWER?

Step 1: Site Visit

 

The Initial Yarn & Site Visit We start by popping round to your place to have a look at your roof, check your current switchboard, and understand how your family uses power.

  • What we do: Assess your site, check the roof pitch, and run the numbers on your power bills to see what size system makes the most sense.

  • Your part: Just show us where the meter box is and let us know what you're hoping to achieve.

Step 2: Professional System Design

 

We don't do cookie-cutter solar. Backed by top-tier electrical engineering expertise, we design a system that maximizes the Waikato sunshine specifically for your home's layout.

  • What we do: Select the right panels and inverter, design the layout for maximum efficiency, and provide a clear, no-nonsense quote with projected savings.

  • Your part: Review the quote, ask any questions, and give us the thumbs up when you're ready.

Step 3: Sorting the Red Tape

 

Dealing with lines companies and local councils can be a bit of a maze, so we do it all for you.

  • What we do: We handle all the network connection applications and council consents required to get your system approved legally and safely.

  • Your part: Absolutely nothing. We'll let you know once the paperwork is approved.

Step 4: Installation Day

 

When it comes time to put the gear on the roof, we pride ourselves on a top-quality, tidy install.

  • What we do: Safely mount the panels, run the cables neatly, and install the inverter. We treat your property with respect and leave the site cleaner than we found it.

  • Your part: Leave us to it! (Though we’ll never say no to a cup of tea.)

Step 5: Inspection & Handover

We don't just walk away once the tools are down. We make sure everything is 100% compliant and that you know how to use your new setup.

  • What we do: Organize the independent electrical inspection, test the system, set up your mobile monitoring app, and show you exactly how to track your free power.

  • Your part: Turn on the appliances and start enjoying the savings.